Context 深入源码分析
基础篇中已经介绍了Go语言Context的使用方法和场景,本节我们来深入了解一下Context的源码实现。
关于Context
Context本质是一个接口,定义如下:
type Context interface {
Deadline() (deadline time.Time, ok bool)
Done() <-chan struct{}
Err() error
Value(key any) any
}其中:
Deadline()返回Context的截止时间,返回值为截止时间和一个布尔值,表示是否设置了截止时间。如果返回的布尔值为false,表示没有设置截止时间。Done()返回一个只读的channel,当Context被取消或者截止时间到达时,该channel会被关闭。在没有关闭之前,从channel读取会一直阻塞。Err()返回Context被取消的原因,如果Context没有被取消,返回nil。Value()返回Context中存储的值,key为任意类型,value为任意类型。
空的Context
我们知道
Background()和TODO()返回的Context常用于根节点,无法取消,也没有超时时间,也获取不到任何共享数据。这种空Context是怎么实现的呢?Background()返回 backgroundCtx{} 类型的Context
func Background() Context {
return backgroundCtx{}
}TODO()返回 todoCtx{} 类型的Context
func TODO() Context {
return todoCtx{}
}其中:backgroundCtx和todoCtx都是继承了emptyCtx结构体。
type backgroundCtx struct{ emptyCtx }
type todoCtx struct{ emptyCtx }emptyCtx 是一个空的Context结构体,它实现了Context接口的所有方法。
type emptyCtx struct{}
func (emptyCtx) Deadline() (deadline time.Time, ok bool) {
return
}
func (emptyCtx) Done() <-chan struct{} {
return nil
}
func (emptyCtx) Err() error {
return nil
}
func (emptyCtx) Value(key any) any {
return nil
}emptyCtx仅仅实现了Context接口方法,却什么也没做。
传递数据的Context
WithValue()函数用于创建一个携带了键值对的Context,用于传递数据。
func WithValue(parent Context, key, val any) Context {
if parent == nil {
panic("cannot create context from nil parent")
}
if key == nil {
panic("nil key")
}
if !reflectlite.TypeOf(key).Comparable() {
panic("key is not comparable")
}
return &valueCtx{parent, key, val}
}其中:valueCtx定义如下:
type valueCtx struct {
Context
key, val any
}其中:
- Context是接口,存储了父Context实例。
key和val是任意类型的键值对。
从上面可以看到一个valueCtx只存储一个键值对。那么多个键值对的父子如何共享数据的呢?
func (c *valueCtx) Value(key any) any {
if c.key == key {
return c.val
}
return value(c.Context, key)
}
func value(c Context, key any) any {
for {
switch ctx := c.(type) {
case *valueCtx:
if key == ctx.key {
return ctx.val
}
c = ctx.Context
case *cancelCtx:
if key == &cancelCtxKey {
return c
}
c = ctx.Context
case withoutCancelCtx:
if key == &cancelCtxKey {
// This implements Cause(ctx) == nil
// when ctx is created using WithoutCancel.
return nil
}
c = ctx.c
case *timerCtx:
if key == &cancelCtxKey {
return &ctx.cancelCtx
}
c = ctx.Context
case backgroundCtx, todoCtx:
return nil
default:
return c.Value(key)
}
}
}我们可以看到value()函数会递归遍历父Context,直到找到key对应的value。
可取消的Context
取消的接口定义如下:
type canceler interface {
cancel(removeFromParent bool, err, cause error)
Done() <-chan struct{}
}Go语言可取消的Context定义如下:
type cancelCtx struct {
Context
mu sync.Mutex // protects following fields
done atomic.Value // of chan struct{}, created lazily, closed by first cancel call
children map[canceler]struct{} // set to nil by the first cancel call
err error // set to non-nil by the first cancel call
cause error // set to non-nil by the first cancel call
}其中:
Context是接口,用于存储父Context。mu是互斥锁,用于保护done、children、err和cause字段。done是一个原子值,用于保存一个chan struct{}类型的值,该值在第一次调用cancel()方法时被创建,并在第一次调用cancel()方法后被关闭。children是一个map,用于保存子Context,子Context在调用cancel()方法时会被移除。err和cause是错误信息,err是取消的原因,cause是取消的源头。
cancelCtx实现canceler的接口
func (c *cancelCtx) cancel(removeFromParent bool, err, cause error) {
if err == nil {
panic("context: internal error: missing cancel error")
}
if cause == nil {
cause = err
}
c.mu.Lock()
if c.err != nil {
c.mu.Unlock()
return // already canceled
}
c.err = err
c.cause = cause
d, _ := c.done.Load().(chan struct{})
if d == nil {
c.done.Store(closedchan)
} else {
close(d)
}
//遍历所有的子Context,进行取消
for child := range c.children {
// NOTE: acquiring the child's lock while holding parent's lock.
child.cancel(false, err, cause)
}
c.children = nil
c.mu.Unlock()
if removeFromParent {
removeChild(c.Context, c) //从父节点移除子节点
}
}
func (c *cancelCtx) Done() <-chan struct{} {
d := c.done.Load()
if d != nil {
return d.(chan struct{})
}
c.mu.Lock()
defer c.mu.Unlock()
d = c.done.Load() //二次检查
if d == nil {
d = make(chan struct{})
c.done.Store(d)
}
return d.(chan struct{})
}当我们调用WithCancel(),实际上就会创建一个cancelCtx类型的Context。
func WithCancel(parent Context) (ctx Context, cancel CancelFunc) {
c := withCancel(parent)
return c, func() { c.cancel(true, Canceled, nil) }
}
func withCancel(parent Context) *cancelCtx {
if parent == nil {
panic("cannot create context from nil parent")
}
c := &cancelCtx{}
c.propagateCancel(parent, c)
return c
}其中,最为核心的是c.propagateCancel(parent, c),它将父子Context关联起来。
func (c *cancelCtx) propagateCancel(parent Context, child canceler) {
c.Context = parent //记录父实例
done := parent.Done()
if done == nil {
return // parent is never canceled
}
select {
case <-done:
// parent is already canceled
child.cancel(false, parent.Err(), Cause(parent))
return
default:
}
if p, ok := parentCancelCtx(parent); ok { //如果父节点是可取消的Context
// parent is a *cancelCtx, or derives from one.
p.mu.Lock()
if p.err != nil {
// parent has already been canceled
child.cancel(false, p.err, p.cause)
} else {
if p.children == nil {
p.children = make(map[canceler]struct{})
}
p.children[child] = struct{}{} //将当前cancelCtx添加到父节点的children中
}
p.mu.Unlock()
return
}
if a, ok := parent.(afterFuncer); ok {
// parent implements an AfterFunc method.
c.mu.Lock()
stop := a.AfterFunc(func() {
child.cancel(false, parent.Err(), Cause(parent))
})
c.Context = stopCtx{
Context: parent,
stop: stop,
}
c.mu.Unlock()
return
}
goroutines.Add(1)
go func() {
select {
case <-parent.Done():
child.cancel(false, parent.Err(), Cause(parent)) //启动一个协程,等待父节点取消。一旦父节点取消,则将子节点也取消
case <-child.Done():
}
}()
}有超时时间的Context
Go语言提供了
WithDeadline()和WithDeadlineCause()函数用于创建一个带超时时间的Context。我们先看一下这个带超时时间的Context的定义:
type timerCtx struct {
cancelCtx
timer *time.Timer
deadline time.Time
}我们可以看到timerCtx继承了cancelCtx,具有可取消功能,同时为了实现超时控制,增加了timer和deadline字段。
timerCtx重写了Deadline()函数,如下:
func (c *timerCtx) Deadline() (deadline time.Time, ok bool) {
return c.deadline, true
}此外,timerCtx还重写了cancel()函数,如下:
func (c *timerCtx) cancel(removeFromParent bool, err, cause error) {
c.cancelCtx.cancel(false, err, cause)
if removeFromParent {
// Remove this timerCtx from its parent cancelCtx's children.
removeChild(c.cancelCtx.Context, c)
}
c.mu.Lock()
if c.timer != nil {
c.timer.Stop()
c.timer = nil
}
c.mu.Unlock()
}我们通过WithDeadline和WithDeadlineCause函数创建一个timerCtx类型的Context。
func WithDeadline(parent Context, d time.Time) (Context, CancelFunc) {
return WithDeadlineCause(parent, d, nil)
}
func WithDeadlineCause(parent Context, d time.Time, cause error) (Context, CancelFunc) {
if parent == nil {
panic("cannot create context from nil parent")
}
if cur, ok := parent.Deadline(); ok && cur.Before(d) { //如果父Context已经设置了超时时间,并且当前超时时间早于新的超时时间,则直接返回一个取消的Context
// The current deadline is already sooner than the new one.
return WithCancel(parent)
}
c := &timerCtx{
deadline: d,
}
c.cancelCtx.propagateCancel(parent, c) //将父子Context关联起来
dur := time.Until(d)
if dur <= 0 {
c.cancel(true, DeadlineExceeded, cause) // deadline has already passed
return c, func() { c.cancel(false, Canceled, nil) }
}
c.mu.Lock()
defer c.mu.Unlock()
if c.err == nil {
c.timer = time.AfterFunc(dur, func() { //使用time.AfterFunc创建一个定时器,在定时器超时后调用c.cancel()函数取消Context。
c.cancel(true, DeadlineExceeded, cause)
})
}
return c, func() { c.cancel(true, Canceled, nil) }
}我们可以看到timerCtx集成了cancelCtx,并实现了超时控制逻辑。
取消回调的Context
Go语言提供AfterFunc函数,用于在Context取消后执行回调函数。其本质上创建了一个afterFuncCtx,它的定义如下:
type afterFuncCtx struct {
cancelCtx
once sync.Once // either starts running f or stops f from running
f func()
}其中:
once是一个sync.Once类型的变量,用于确保回调函数只执行一次。f是一个回调函数,用于在Context取消后执行。
我们看到afterFuncCtx继承了cancelCtx,那么它是如何实现取消时回调功能呢?
func (a *afterFuncCtx) cancel(removeFromParent bool, err, cause error) {
a.cancelCtx.cancel(false, err, cause)
if removeFromParent {
removeChild(a.Context, a)
}
a.once.Do(func() {
go a.f()
})
}我们可以看到afterFuncCtx重写了cancel函数,当Context取消时,会执行回调函数。once.Do()方法确保回调函数只执行一次。
那么afterFuncCtx是怎么创建的呢?
func AfterFunc(ctx Context, f func()) (stop func() bool) {
a := &afterFuncCtx{
f: f,
}
a.cancelCtx.propagateCancel(ctx, a) //关联父子Context
return func() bool {
stopped := false
a.once.Do(func() {
stopped = true
})
if stopped {
a.cancel(true, Canceled, nil)
}
return stopped
}
}注意
这里注意返回stop函数。如果在没有结束前执行了stop函数,将导致once函数执行,这样回调函数将不会执行。
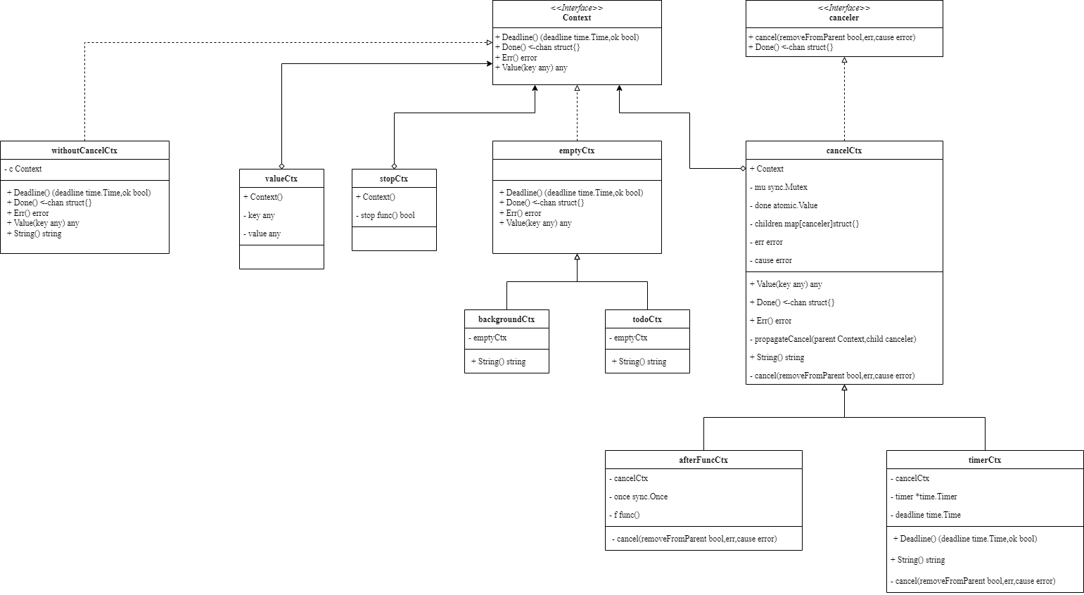
完整的UML

Go语言提供了丰富的Context,用于超时控制、取消控制、传递数据等。
其核心是cancelCtx类型,timerCtx和afterFuncCtx类型都继承了cancelCtx。分别重写了相应的方法,实现了超时控制和取消回调功能。
此外需要关注Context如何将父子关联起来。
