分支规范
2020/2/11大约 2 分钟

提示
一个好的代码分支应该是怎样的❓
分支模型
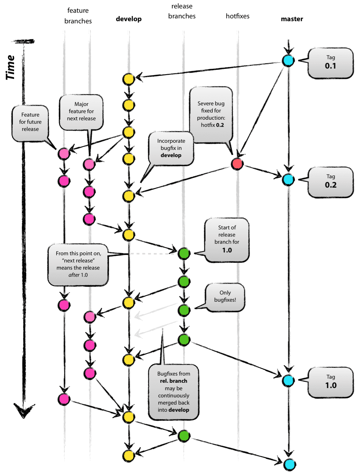
我们经常使用Git用于管理版本,但如果没有清晰的流程和规范,会导致难以协调和维护。 Vincent Driessen 为了解决这个问题,提出A Successful Git Branching Model

master分支
这个分支保持最近发布到生产环境的代码。
注意
- 不能在这个分支直接修改
- 生产环境运行的代码和该分支保持一致
- master分支每合并一个hotfix/release分支,都会打一个版本标签
develop分支
这个分支是我们的主开发分支
注意
feature/release/hotfix都需要合并到该分支
feature分支
这个分支是用来开发新的功能,一旦开发完成,合并到develop分支并进入下一个release
注意
- 分支命名建议:
feature/xxx-xxx - 合并到develop分支需要删除该分支,如果有bug,在对应的release分支进行修复
- feature分支合并到develop分支之前先pull一下develop分支,避免冲突
release分支
当需要发布一个新的release的时候,基于develop分支创建一个release分支
提示
- 分支名建议命名
release/xxx-xxx - 测试人员基于release分支进行测试,如有bug,也在该分支修复,再测试。
- 完成release分支后需要合并到master和develop分支
hotfix分支
当在现网发现bug时,需要创建一个hotfix分支进行修复,完成后合并到master和develop,hotfix的改动会进入下一个release
注意
- 建议命名:
hotfix/xxx-xxx - 只能基于master分支创建hotfix分支
