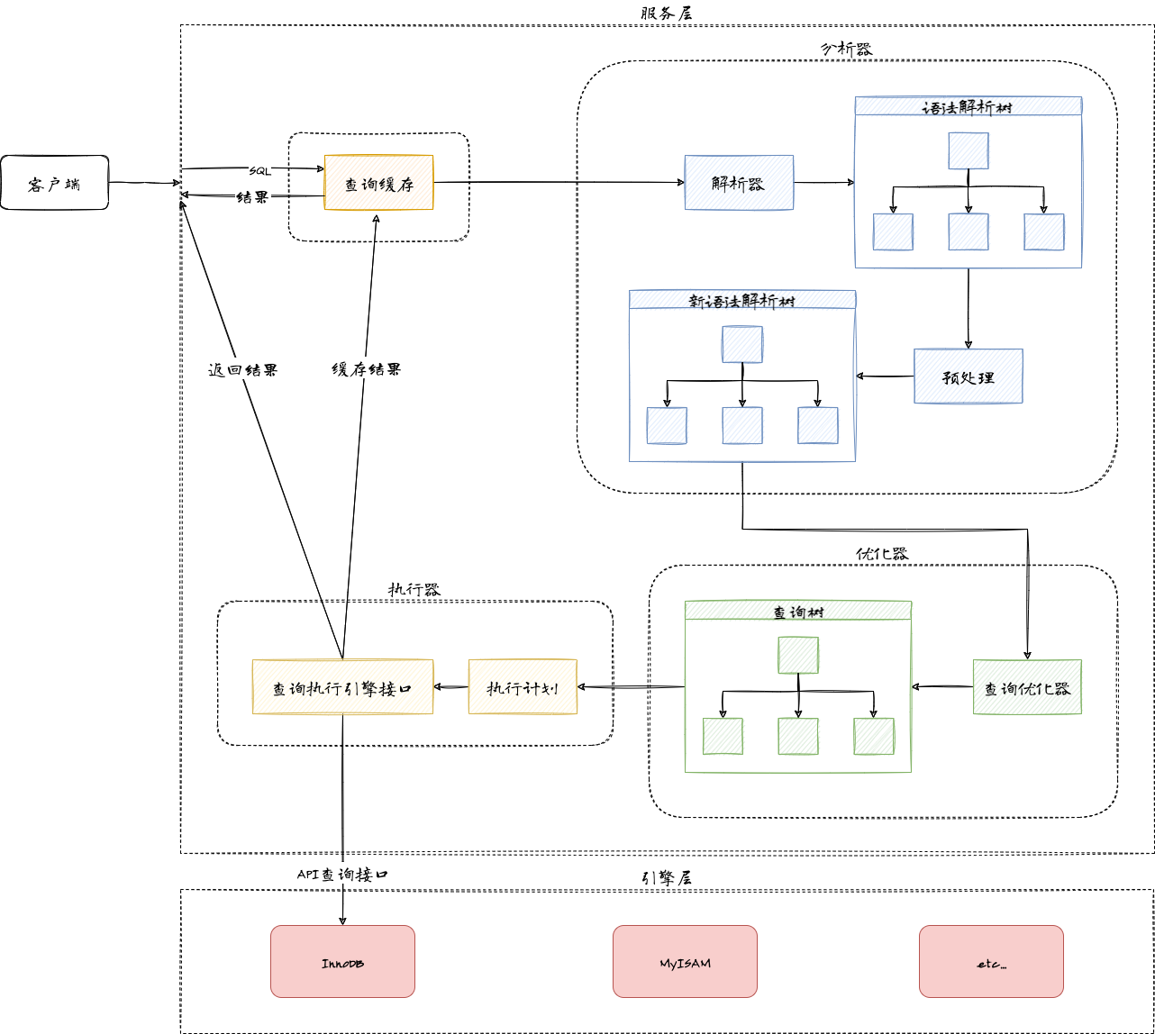
查询过程
执行流程
简单的查询过程如下:

详细的查询过程如下:

连接器
连接器负责跟客户端建立连接、获取权限、维持和管理连接。
我们使用以下命令和MySQL建立连接
mysql -h$ip -p$port -u$user -P- 如果用户名或密码不对,就会收到一个
Access denied for user的错误 - 如果用户名密码认证通过,连接器会到权限表里查出当前用户的权限。
我们使用show processlist命令可以查看当前建立的连接以及执行的动作
mysql> show processlist;
+----+-----------------+-----------+------+---------+---------+------------------------+------------------+
| Id | User | Host | db | Command | Time | State | Info |
+----+-----------------+-----------+------+---------+---------+------------------------+------------------+
| 4 | event_scheduler | localhost | NULL | Daemon | 2486885 | Waiting on empty queue | NULL |
| 23 | root | localhost | NULL | Query | 0 | starting | show processlist |
+----+-----------------+-----------+------+---------+---------+------------------------+------------------+
2 rows in set (0.07 sec)查询缓存
<=MySQL5.7版本,自带缓存模块,默认关闭;
>=MySQL5.8版本,移除缓存模块
MySQL拿到一个查询请求后,会先进行缓存查询,如果之前执行的语句有缓存,则直接返回;
缓存的限制:
- sql语句完全一致
- 表里的数据不发生变化,如果发生变化,这张表的所有缓存都会失效
因此,不建议使用查询缓存!
分析器
分析器对SQL语句进行词法分析、语法分析、语义检查,得到语法树,在这个阶段,输入的是一条SQL语句,输出的是一棵语法树(AST)。
词法分析:从左到右一个字符、一个字符的读入源输入,根据构词规则识别出一条SQL语句里面的字符串分别是什么,代表什么。
语法分析:在词法分析的基础上将单词序列组合成各类语法短语,如:“程序”、“语句”、“表达式”等。判断输入的这个SQL语句是否满足MySQL语法。如果语句不对,就会收到
You have an error in your SQL syntax的错误提醒。语义检查:对语法分析树进行逻辑判断,例如:
- 检查表名是否错误(存在)
- 检查列名是否错误(存在)
- 检查别名是否错误(保证没有歧义)
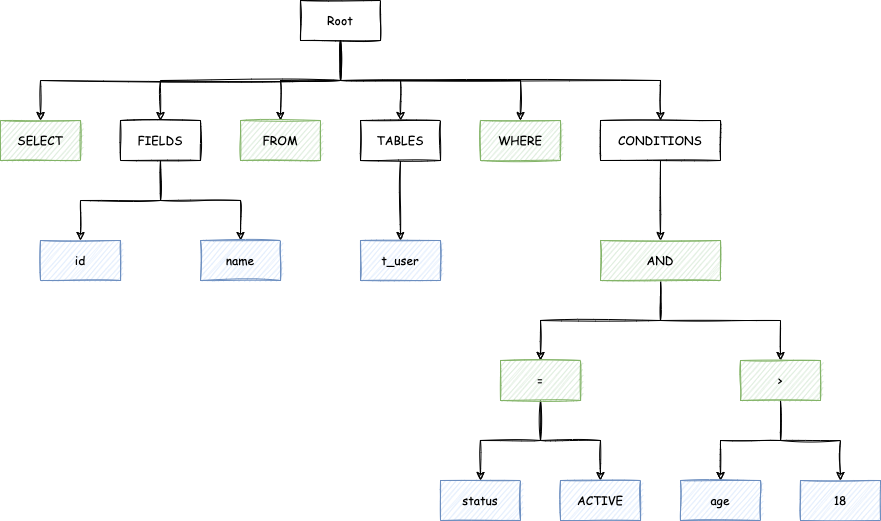
例如:
SELECT id, name FROM t_user WHERE status = 'ACTIVE' AND age > 18解析为语法树如下:

优化器
经过分析器,MySQL知道你需要做什么,在开始执行之前,还需要经过优化器的处理。
例如:优化器在表里面有多个索引的时候,决定使用哪个索引,或者在一个语句有多表关联(join)的时候,决定各个表的连接顺序。
select * from t1 join t2 using(ID) where t1.c=10 and t2.d=20- 即可以先从表t1里面取出c=10的记录,再根据ID关联到表t2,再判断t2里面的d的值是否等于20
- 也可以先从表t2里面取出d=20的记录,再根据ID关联到表t1,再判断t1里面的c的值是否等于10
这两种执行方案的逻辑一致,但是执行的效率会有不同,优化器会决定选择使用哪一个方案。
逻辑优化
优化器在逻辑优化阶段主要解决的问题是:如何找出SQL语句等价的变换形式,使得SQL执行更高效。
物理优化
根据数据库的状态统计信息(数据库通过采样,统计出来的表、索引的相关信息,例如:表的记录数、索引的page数量、字段的Cardinality)计算各种操作算法的执行代价,定量的选择最优的查询方式。
执行器
MySQL通过分析器知道了要做什么,通过优化器知道了该怎么做,就会进入执行器阶段,开始执行语句
开始之前,先判断一下用户对表有没有查询的权限,如果没有就会返回没有权限错误,如果有权限,就打开表继续执行,执行器根据表的引擎定义,去使用这个引擎提供的接口。
