写入过程
2022/10/22大约 2 分钟
执行流程
查询语句执行的流程,更新语句也会执行类似的过程,稍有差别的地方是更新语句会将更新表的所有缓存清理,这就是为什么不建议使用查询缓存。

日志模块
更重要的是MySQL的日志模块,这是数据库提供高可用以及事务的重要模块
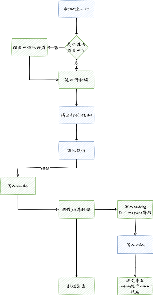
我们以InnoDB引擎和一条更新语句为例
update T set c=c+1 where ID=2;
- 蓝色框是MySQL服务层处理过程
- 绿色框是InnoDB引擎层处理过程
其中:
- undolog用于InnoDB记录事务回滚日志
- redolog用于InnoDB记录事务前滚日志,保障事务
crash-safe - binlog是MySQL服务层归档日志
- 执行器先找引擎取 ID=2 这一行。ID 是主键,引擎直接用树搜索找到这一行。如果 ID=2 这一行所在的数据页本来就在内存中,就直接返回给执行器;否则,需要先从磁盘读入内存,然后再返回。
- 执行器拿到引擎给的行数据,把这个值加上 1,比如原来是 N,现在就是 N+1,得到新的一行数据,再调用引擎接口写入这行新数据。
- 引擎记录undolog
- 引擎将这行新数据更新到内存中,同时将这个更新操作记录到 redo log 里面,此时 redo log 处于 prepare 状态。然后告知执行器执行完成了,随时可以提交事务。
- 执行器生成这个操作的 binlog,并把 binlog 写入磁盘。
- 执行器调用引擎的提交事务接口,引擎把刚刚写入的 redo log 改成提交(commit)状态,更新完成。
redolog的写入拆成了两个步骤:prepare和commit,这就是两阶段提交
